2024考研管理类综合能力真题答案解析
2023/12/26 13:44:41
来源: 网络
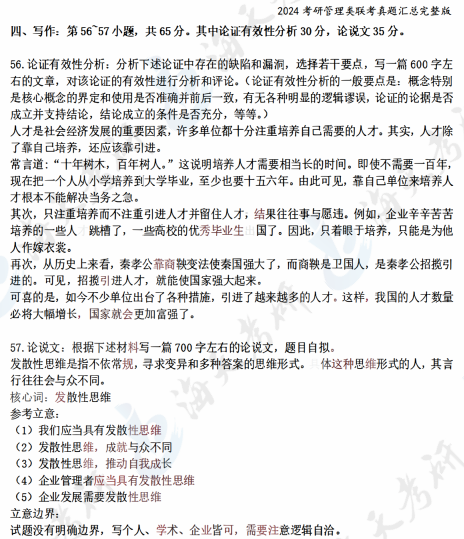
2024全国研究生初试已经全部结束,2024管理类综合能力大家考的怎么样呢?知道大家都在关注2024考研真题及答案解析,海天考研网为各位考生带来2024管综199考研真题及答案解析汇总完整版,包括管综199问题求解、条件充分性判断、逻辑推理、论证有效性分析和论说文写作,助力各位学子考研初试后核对答案提前估分,2025考研生也可以提前了解一下。


以上就是海天考研网为各位考生整理的2024考研管理类综合能力真题答案解析,持续为考研学子更新考研政治、数学、英语、396考研真题及答案解析等,各位考生可以根据自身需要关注收藏,及时查看完整版2024考研真题及答案解析。

热门推荐






